Marketing

1、軟(ruan)件用戶(hu)從初次訪問企業網(wang)站(zhan)(zhan)(zhan)到(dao)跟該企業訂(ding)購產品的(de)(de)整個過程,可將其(qi)分成三個階(jie)(jie)段:網(wang)站(zhan)(zhan)(zhan)建設(she)階(jie)(jie)段、營銷推廣階(jie)(jie)段和(he)在線業務管理(li)階(jie)(jie)段。模塊中應包括:網(wang)站(zhan)(zhan)(zhan)建設(she)、搜索引擎營銷、郵件推廣、網(wang)絡溝通、信息(xi)搜索與發布、搜索引擎優化、網(wang)絡廣告制作(zuo)、、客戶(hu)服務、在線銷售(shou)等技能的(de)(de)專(zhuan)項(xiang)實(shi)訓,也能將專(zhuan)項(xiang)實(shi)訓匯總,方便學生(sheng)開(kai)展(zhan)企業網(wang)站(zhan)(zhan)(zhan)綜(zong)合營銷、作(zuo)出網(wang)絡營銷效果評(ping)估等的(de)(de)集中實(shi)訓。
2、思沃網絡(luo)(luo)營銷(xiao)模擬實訓系統是在綜(zong)合目前流行的網絡(luo)(luo)營銷(xiao)途徑和網絡(luo)(luo)工具的基(ji)礎上,結(jie)合學生理論學習在實踐中(zhong)的不足(zu)設計(ji)而成的一款營銷(xiao)技(ji)能(neng)實訓平臺教學軟件。
3、學生不僅可進(jin)行系統(tong)性、模塊(kuai)化學習和模擬實(shi)(shi)踐、掌握(wo)網絡營(ying)(ying)銷(xiao)實(shi)(shi)踐方面的技能(neng)還可實(shi)(shi)現網絡營(ying)(ying)銷(xiao)基(ji)礎理論知(zhi)識和實(shi)(shi)踐技能(neng)的有(you)效結合,使學員(yuan)獲(huo)得(de)從瀏(liu)覽學習網站(zhan)營(ying)(ying)銷(xiao)達(da)到自行設計(ji)、運營(ying)(ying)、管理營(ying)(ying)銷(xiao)網站(zhan)的能(neng)力,為學生提供(gong)了多層次(ci)、多角(jiao)度的實(shi)(shi)踐平臺。
4、能夠直觀理(li)解網(wang)(wang)絡(luo)營(ying)銷原理(li)和(he)(he)應(ying)用過程,幫助學員分析、理(li)解網(wang)(wang)絡(luo)營(ying)銷的各(ge)種工(gong)(gong)具和(he)(he)方法操作過程管理(li)。實(shi)現理(li)論知識(shi)與實(shi)踐的有(you)效結合,認識(shi)和(he)(he)掌(zhang)握(wo)多種網(wang)(wang)絡(luo)營(ying)銷工(gong)(gong)具。理(li)解多種網(wang)(wang)絡(luo)營(ying)銷工(gong)(gong)具之間的聯系與區別,掌(zhang)握(wo)網(wang)(wang)絡(luo)營(ying)銷網(wang)(wang)站的創(chuang)建、開發、運營(ying)和(he)(he)管理(li)
5、通(tong)過學生的(de)(de)分組,開(kai)展(zhan)各式各樣的(de)(de)網(wang)絡(luo)營(ying)銷(xiao)活(huo)動的(de)(de)流程,體(ti)會(hui)不同(tong)層次的(de)(de)網(wang)絡(luo)營(ying)銷(xiao)給企(qi)業(ye)帶(dai)來的(de)(de)機遇(yu)。而普通(tong)消費者也可以(yi)通(tong)過進(jin)入網(wang)絡(luo)環境(jing),訪(fang)問上述網(wang)站,使用個人郵件服務等感受(shou)到(dao)企(qi)業(ye)網(wang)絡(luo)營(ying)銷(xiao)的(de)(de)影響力(li)。學生通(tong)過親身(shen)操(cao)作(zuo)軟(ruan)件,可以(yi)體(ti)會(hui)到(dao)網(wang)絡(luo)營(ying)銷(xiao)與傳(chuan)統營(ying)銷(xiao)的(de)(de)區(qu)別(bie)與聯系,了解各種網(wang)絡(luo)營(ying)銷(xiao)策略以(yi)及如何具體(ti)實施。
6、模(mo)擬(ni)現(xian)實的(de)(de)網絡(luo)環境,企(qi)業(ye)用(yong)戶(hu)可(ke)以直(zhi)(zhi)接參(can)與(yu)營(ying)銷(xiao)(xiao)(xiao)戰略規劃,實際操作營(ying)銷(xiao)(xiao)(xiao)手(shou)段,給(gei)學(xue)生(sheng)提供更大的(de)(de)發揮(hui)空間。企(qi)業(ye)操作端集(ji)成各種網絡(luo)營(ying)銷(xiao)(xiao)(xiao)工具(ju),以及知(zhi)識(shi)庫(ku)、客戶(hu)關系(xi)、網上直(zhi)(zhi)銷(xiao)(xiao)(xiao)等(deng)功能,讓學(xue)生(sheng)對直(zhi)(zhi)復營(ying)銷(xiao)(xiao)(xiao)、數據庫(ku)營(ying)銷(xiao)(xiao)(xiao)、一對一營(ying)銷(xiao)(xiao)(xiao)等(deng)等(deng)都能夠有(you)更深的(de)(de)理(li)解。通(tong)過使用(yong)系(xi)統,學(xue)生(sheng)不僅(jin)可(ke)以深刻體會到網絡(luo)營(ying)銷(xiao)(xiao)(xiao)的(de)(de)優勢(shi),以及應該如何去利(li)用(yong)該優勢(shi),更可(ke)以發現(xian)網絡(luo)營(ying)銷(xiao)(xiao)(xiao)的(de)(de)關鍵(jian)成功因素(su),印證并掌握課堂上學(xue)來(lai)的(de)(de)網絡(luo)營(ying)銷(xiao)(xiao)(xiao)知(zhi)識(shi)。
7、教(jiao)學(xue)管理模塊中(zhong)系(xi)統管理員可實(shi)(shi)時了解、查看(kan)學(xue)生(sheng)的實(shi)(shi)驗(yan)操(cao)作結果(guo),并(bing)對其操(cao)作結果(guo)進行考核。系(xi)統管理員在(zai)系(xi)統中(zhong)擁有最高(gao)權限,不(bu)僅(jin)監(jian)控整個系(xi)統的運作和每(mei)個用戶的使用情況,同時擔負(fu)著整個網絡環境的后臺管理員角色(se)。在(zai)學(xue)生(sheng)開展實(shi)(shi)驗(yan)之(zhi)前,系(xi)統管理員先要設置好實(shi)(shi)驗(yan)班級信(xin)息。

學生技能訓練子系統:







1、簡捷高效的(de)三(san)方管理界面,由管理員端系(xi)(xi)統(tong)(tong)(tong)、教師端系(xi)(xi)統(tong)(tong)(tong)、學(xue)生(sheng)端系(xi)(xi)統(tong)(tong)(tong)組成.
2、模(mo)擬真(zhen)實的(de)(de)(de)網(wang)(wang)絡(luo)(luo)環境(jing),提(ti)供包括:搜(sou)索引擎、郵(you)件服務、門戶(hu)(hu)網(wang)(wang)站、商貿(mao)信息(xi)網(wang)(wang)以(yi)及企(qi)(qi)業用戶(hu)(hu)自(zi)己創建的(de)(de)(de)各(ge)種(zhong)商務網(wang)(wang)站在(zai)內的(de)(de)(de)模(mo)板,支持網(wang)(wang)絡(luo)(luo)搜(sou)索、郵(you)件、新聞組、信息(xi)發布(bu)、網(wang)(wang)絡(luo)(luo)廣告(gao)、競價排名、域名申請、公共信息(xi)、在(zai)線(xian)直(zhi)銷(xiao)(xiao)(xiao)等(deng)等(deng)諸多的(de)(de)(de)網(wang)(wang)絡(luo)(luo)服務項(xiang)目(mu)(mu)。在(zai)這種(zhong)網(wang)(wang)絡(luo)(luo)大環境(jing)下,同時存在(zai)著(zhu)企(qi)(qi)業和普通消費(fei)者兩種(zhong)用戶(hu)(hu):企(qi)(qi)業用戶(hu)(hu)通過(guo)自(zi)主的(de)(de)(de)市(shi)場環境(jing)分析(xi)、目(mu)(mu)標市(shi)場選擇,注冊自(zi)己的(de)(de)(de)企(qi)(qi)業,并根(gen)據企(qi)(qi)業情(qing)況制定網(wang)(wang)絡(luo)(luo)營(ying)銷(xiao)(xiao)(xiao)戰略(lve)規劃,利用網(wang)(wang)絡(luo)(luo)提(ti)供的(de)(de)(de)各(ge)種(zhong)信息(xi)資(zi)源在(zai)系(xi)統(tong)中開展網(wang)(wang)絡(luo)(luo)營(ying)銷(xiao)(xiao)(xiao);而消費(fei)者身處網(wang)(wang)絡(luo)(luo)環境(jing),通過(guo)網(wang)(wang)上沖浪和購買(mai)消費(fei)品隨時隨地的(de)(de)(de)感受各(ge)企(qi)(qi)業網(wang)(wang)絡(luo)(luo)營(ying)銷(xiao)(xiao)(xiao)策略(lve)影(ying)響(xiang),體會(hui)企(qi)(qi)業網(wang)(wang)絡(luo)(luo)營(ying)銷(xiao)(xiao)(xiao)的(de)(de)(de)魅力所在(zai)。
3、管理(li)(li)(li)員: 管理(li)(li)(li)員在系統中擁(yong)有(you)最高權(quan)限,不僅監控著整個系統的(de)運作和每個用戶的(de)使(shi)用情況(kuang),同時負(fu)責(ze)管理(li)(li)(li)整個網絡(luo)環(huan)境(jing)的(de)相關環(huan)節。修改資料、班級(ji)管理(li)(li)(li)、用戶審核、用戶管理(li)(li)(li)、案例(li)設置、原料庫(ku)設置、認(ren)證模式設置、商貿網管理(li)(li)(li)、門戶網站管理(li)(li)(li)、搜索引擎管理(li)(li)(li)、營(ying)銷記錄考核、營(ying)銷效果排名。
4、企(qi)業:企(qi)業用戶是網絡營銷的(de)實(shi)施(shi)者,也是驅動整(zheng)個系統運作的(de)主要(yao)角色(se)。注冊(ce)企(qi)業用戶之后,首(shou)先要(yao)閱(yue)讀當(dang)前系統的(de)運行環境(案例),通(tong)過對市場(chang)(chang)環境、消費群體(ti)、注冊(ce)資金等等諸多因素的(de)分析,以及市場(chang)(chang)細分和目(mu)標(biao)市場(chang)(chang)選擇,決定自己的(de)注冊(ce)企(qi)業性質。
5、實驗操作:
(1)企(qi)業網(wang)站設計與開(kai)發:域名申請—網(wang)站規劃—網(wang)站開(kai)發—網(wang)站設計
(2)企業網(wang)站(zhan)管理(li)與(yu)營(ying)銷:模(mo)塊什么時候(hou)需(xu)要維護?新聞(wen)管理(li)有何用處(chu)?如何管理(li)網(wang)站(zhan)會員?FAQ對(dui)網(wang)站(zhan)有什么幫助?是否(fou)留意反饋(kui)信(xin)息(xi)?是否(fou)解決(jue)顧(gu)客投訴?是否(fou)需(xu)要友情鏈接?
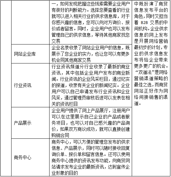
(3)商(shang)貿型(xing)網站(zhan):供(gong)求(qiu)信(xin)息 企業名錄 行(xing)業咨詢 產品展示 商(shang)務中心
(4)門戶(hu)型網(wang)站:新(xin)(xin)聞中心、網(wang)上商(shang)城(cheng)、新(xin)(xin)聞組、分類信息、網(wang)絡廣(guang)告
(5)網上(shang)商(shang)城(cheng):Btoc交易 商(shang)家后臺操作(zuo)
(6)搜索引(yin)擎:添加關鍵(jian)字(zi) 信息查詢 統計(ji)報告 關鍵(jian)字(zi)管理技(ji)巧
(7)郵(you)件服(fu)務:郵(you)件推廣 郵(you)件群發(fa)
(8)黃頁營銷;
(9)博客營銷
(10)團購網營銷
(11)流量統(tong)計分(fen)析等(deng)。
6、教學管理模(mo)塊
(1)系統(tong)管理員可(ke)實(shi)時了解、查看學(xue)生的實(shi)驗操作(zuo)結果(guo)(guo),并對其操作(zuo)結果(guo)(guo)進行(xing)考核。
(2)系(xi)統(tong)(tong)(tong)管理(li)員(yuan)在系(xi)統(tong)(tong)(tong)中擁有最(zui)高權限,不僅監(jian)控整(zheng)個系(xi)統(tong)(tong)(tong)的運作和每個用戶的使用情況,同(tong)時擔負著整(zheng)個網絡環境的后(hou)臺管理(li)員(yuan)角(jiao)色(se)。在學(xue)生(sheng)開(kai)展實驗(yan)之前,系(xi)統(tong)(tong)(tong)管理(li)員(yuan)先(xian)要設置(zhi)好實驗(yan)班級信息。
(3)教(jiao)師(shi)端:為模擬(ni)全(quan)真的(de)電子商務環境(jing),系統設(she)(she)置是(shi)對學生交(jiao)易環境(jing)中的(de)各種參數進行(xing)設(she)(she)置,教(jiao)師(shi)能(neng)在此設(she)(she)置產(chan)品庫管(guan)理、物流車(che)輛庫管(guan)理、審核模式設(she)(she)置、政府采購信息、進口采購信息、行(xing)業(ye)資訊管(guan)理、行(xing)業(ye)資訊審核、門戶新聞管(guan)理、門戶新聞審核、搜索關鍵(jian)字審核、項(xiang)目交(jiao)易平(ping)臺審核等。
7、營銷職業人員心(xin)里測試(shi):心(xin)理輔(fu)導(dao)、熱身(shen)引導(dao)、互(hu)動開放(fang)、激蕩探索、團隊凝聚、分享體驗、成(cheng)長(chang)評價、指導(dao)原(yuan)(yuan)(yuan)則、發展性(xing)(xing)原(yuan)(yuan)(yuan)則、系統性(xing)(xing)原(yuan)(yuan)(yuan)則、年齡特(te)點原(yuan)(yuan)(yuan)則、預防重于(yu)治療(liao)原(yuan)(yuan)(yuan)則、輔(fu)導(dao)原(yuan)(yuan)(yuan)則、民(min)主(zhu)性(xing)(xing)原(yuan)(yuan)(yuan)則、活動性(xing)(xing)原(yuan)(yuan)(yuan)則、參(can)與性(xing)(xing)原(yuan)(yuan)(yuan)則、多樣性(xing)(xing)原(yuan)(yuan)(yuan)則、主(zhu)體性(xing)(xing)原(yuan)(yuan)(yuan)則、保密原(yuan)(yuan)(yuan)則、心(xin)理咨詢室
8、網絡典型案(an)例采用SWOT分(fen)(fen)(fen)析(xi)模型對企業的(de)總(zong)戰(zhan)(zhan)略(lve)(lve)、財務戰(zhan)(zhan)略(lve)(lve)、研(yan)發戰(zhan)(zhan)略(lve)(lve)、人力(li)資源戰(zhan)(zhan)略(lve)(lve)、生(sheng)產(chan)運作(zuo)戰(zhan)(zhan)略(lve)(lve)、營銷(xiao)戰(zhan)(zhan)略(lve)(lve)分(fen)(fen)(fen)別進行企業優勢、劣(lie)勢、機(ji)會(hui)和威脅分(fen)(fen)(fen)析(xi),學生(sheng)通(tong)過典型案(an)例實(shi)驗(yan)訓練(lian),可(ke)以掌握企業戰(zhan)(zhan)略(lve)(lve)規(gui)劃的(de)研(yan)究方(fang)法,為學生(sheng)在企業戰(zhan)(zhan)略(lve)(lve)分(fen)(fen)(fen)析(xi)、戰(zhan)(zhan)略(lve)(lve)選(xuan)擇、戰(zhan)(zhan)略(lve)(lve)實(shi)施與控(kong)制等方(fang)面提供實(shi)真性實(shi)驗(yan)實(shi)訓(133個(ge)案(an)例)。
關鍵詞:網(wang)絡營銷實訓平臺(tai)(tai) 網(wang)絡營銷教學平臺(tai)(tai) 網(wang)絡營銷實訓教學軟件 網(wang)絡營銷教學系統;