International Trade

關鍵詞(ci):國際貿易(yi)教學(xue)系統(tong) 國際貿易(yi)實訓教學(xue)軟件(jian) 國際貿易(yi)實訓教學(xue)平臺 國際貿易(yi)實訓室解決方(fang)案
思沃國際貿易模擬實訓系統通過歸納和總結整個國際貿易的流程和慣例,在互聯網上建立幾近真實的國際貿易環境,直接切入不同當事人所面對的不同工作。本教學軟件幫助學生或者培訓對象把握整個業務過程,通過不同當事人角色的扮演(出口商、進口商、生產商(工廠)、進口銀行、出口銀行、保險公司、商檢局、海關、外匯管理局、貨代、國稅局)充分掌握各種業務技巧,熟悉和體會客戶、生廠商、銀行和政府機構的互動關系,真正了解國際貿易的物流、資金流和業務流的運作方式。本公司為了更好滿足高校的教學需求,會根據需求提供國際貿易實訓室解決方案。國際(ji)(ji)貿易(yi)綜(zong)合實訓系統適用于普(pu)通高等院校國際(ji)(ji)貿易(yi)專業以(yi)及(ji)開設(she)《國際(ji)(ji)貿易(yi)實務》課程(cheng)的(de)相關專業。國際(ji)(ji)貿易(yi)綜(zong)合實訓系統是以(yi)國際(ji)(ji)貿易(yi)實務課程(cheng)為基礎(chu),以(yi)現(xian)實中(zhong)的(de)實際(ji)(ji)操作(zuo)為依(yi)據(ju),并(bing)在多位一線老師的(de)指導下設(she)計(ji)而成。軟件(jian)具有模擬(ni)現(xian)實性強,涵蓋面廣的(de)特點。
學生在軟件(jian)中(zhong)可仿(fang)真模(mo)擬(ni)進、出口公司(si)進行國(guo)際(ji)貿易(yi)交(jiao)易(yi),貿易(yi)磋商、簽訂合同、進出口許可證(zheng)(zheng)(zheng)申請(qing)、產(chan)地證(zheng)(zheng)(zheng)明、審(shen)證(zheng)(zheng)(zheng)改證(zheng)(zheng)(zheng)、開(kai)具商業(ye)發票、貨物托運(yun)(yun)、商品(pin)投(tou)保、報(bao)關、報(bao)驗、制單結匯、審(shen)單付匯、業(ye)務善后(hou)、發送(song)單證(zheng)(zheng)(zheng)等環節可得(de)到(dao)充分的(de)鍛煉和運(yun)(yun)用。
系統模擬了國(guo)際貿易(yi)業務涉及的(de)多種機構(商檢局、海關、外匯管理局、國(guo)稅局等)的(de)功能,學生通過軟件的(de)實訓,可(ke)以了解不同機構在(zai)國(guo)際貿易(yi)業務流程(cheng)中的(de)作用
1、主要業務(wu)流程:
CIF+L/C,CIF+/D/A,CIF+D/P,CIF+T/T Before shipment CIF+T/T After shipment FOB+L/C,FOB+/D/A,FOB+D/P,FOB+T/T Before shipment FOB+T/T After shipment CFR+L/C,CFR+/D/A,CFR+D/P,CFR+T/T Before shipment CFR+T/T After shipment 2、國際貿易與貿易平(ping)臺:
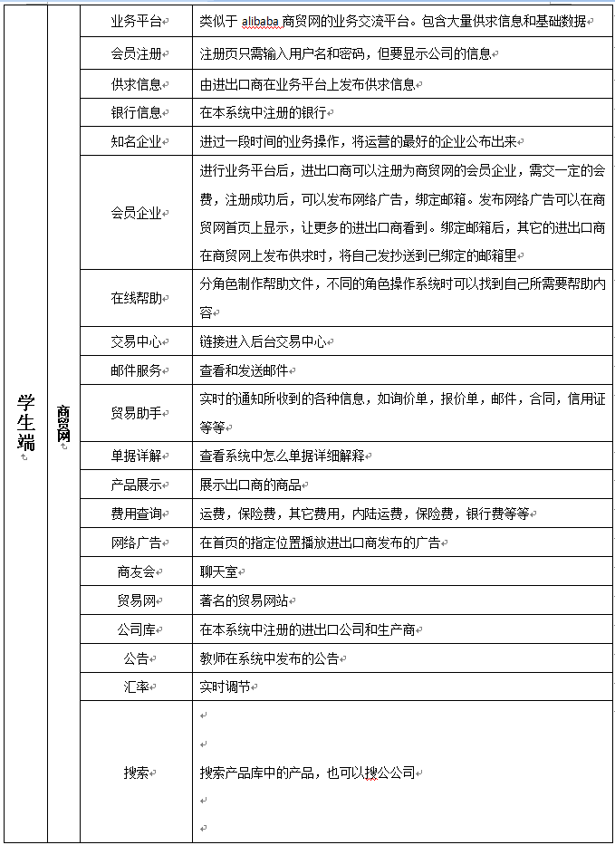
類似(si)于(yu)alibaba商(shang)(shang)貿(mao)網的(de)業務交流(liu)平臺(tai)。包含大(da)量供求信息和基礎數據 ,進口(kou)商(shang)(shang)與出口(kou)商(shang)(shang)在平臺(tai)發生交互,能很快地熟練運用進出口(kou)的(de)成本核算、詢盤(pan)、報(bao)盤(pan)、還盤(pan)等各(ge)種基本技巧。 3、國際貿(mao)易與角色(se)扮演(yan):
出(chu)(chu)口(kou)商、進口(kou)商、生產(chan)商(工廠)、進口(kou)銀(yin)行、出(chu)(chu)口(kou)銀(yin)行、保險公司、商檢局(ju)、海(hai)關、外匯管理(li)局(ju)、貨代(dai)、國稅局(ju)
4、國際貿易(yi)與外貿考(kao)試
(報關員(yuan)、報檢員(yuan)、單證員(yuan)、跟(gen)單員(yuan)、國際商(shang)務師(shi)、貨運代理、外銷(xiao)員(yuan)、物流師(shi)、政策法(fa)規)
考試(shi)系(xi)統(tong)同(tong)時適(shi)用于局域網和 Internet,實現網上(shang)考試(shi)、作業、練習、成績排行等(deng)功能(neng),并能(neng)夠(gou)實現答卷保存、自(zi)動(dong)判(pan)分(fen)(fen)、成績查詢和分(fen)(fen)析等(deng)功能(neng)。自(zi)動(dong)評分(fen)(fen):對標準化試(shi)題(ti)、填空題(ti)、單據(ju)題(ti),系(xi)統(tong)將(jiang)自(zi)動(dong)評分(fen)(fen),考試(shi)結束即可獲得成績。
5、國際貿易與(yu)實驗(yan)設置
教(jiao)(jiao)師為參加實(shi)(shi)習(xi)(xi)(xi)的(de)學(xue)(xue)生(sheng)(sheng)分(fen)(fen)配角(jiao)色,設定(ding)實(shi)(shi)習(xi)(xi)(xi)評(ping)分(fen)(fen)標(biao)準、實(shi)(shi)時(shi)監(jian)控(kong)學(xue)(xue)生(sheng)(sheng)的(de)操作,并(bing)且對(dui)于模(mo)擬貿易(yi)中發(fa)生(sheng)(sheng)的(de)糾紛進(jin)行仲裁,最(zui)終利用(yong)評(ping)分(fen)(fen)系統對(dui)學(xue)(xue)生(sheng)(sheng)的(de)實(shi)(shi)習(xi)(xi)(xi)成(cheng)果給予評(ping)定(ding),教(jiao)(jiao)師通過(guo)在網(wang)站發(fa)布新聞、調(diao)整商品成(cheng)本和價格、調(diao)整匯(hui)率(lv)、業務(wu)費(fei)用(yong)、海運費(fei)、保險費(fei)率(lv)及突發(fa)事件的(de)發(fa)生(sheng)(sheng)概(gai)率(lv)等方式對(dui)國際(ji)貿易(yi)環境實(shi)(shi)施宏觀(guan)調(diao)控(kong),讓學(xue)(xue)生(sheng)(sheng)在實(shi)(shi)習(xi)(xi)(xi)中充分(fen)(fen)發(fa)揮主觀(guan)能(neng)動性
6、國際貿易與在線跟蹤
在線跟蹤模塊主(zhu)要記錄了該(gai)教師(shi)下(xia)所有學(xue)生(sheng)操作(zuo)案例的記錄。教師(shi)可(ke)以查(cha)看到扮演任(ren)何(he)角色的每個(ge)(ge)學(xue)生(sheng)每一個(ge)(ge)交(jiao)易操作(zuo)
貿易平臺
類似于alibaba商貿網的業務(wu)交流平臺。包含大量供求(qiu)信息和基礎(chu)數據(ju) 。
進(jin)口(kou)(kou)商與出(chu)口(kou)(kou)商在平臺發生交互(hu)
出口商
個人設置: 修(xiu)改和完善個人資料。
財務(wu)管理: 體現了出口商的財務(wu)狀況(kuang),包括注冊資金(jin)、當前資金(jin)的余(yu)額、商品(pin)折算、銀行貸款以(yi)及實(shi)際(ji)的利潤
貿(mao)易助手: 出口商操(cao)作(zuo)業(ye)務(wu)的(de)過程中實時的(de)提醒如:新(xin)郵(you)件,對方發來(lai)的(de)合(he)同銀(yin)(yin)行信用證通知,銀(yin)(yin)行的(de)到款通知等(deng)信息。
庫存管理: 查(cha)看自己(ji)的庫存情況(kuang)。
業(ye)(ye)務(wu)辦理: 系統提(ti)供(gong)一(yi)個業(ye)(ye)務(wu)辦理的平臺,形象的體現各個政府(fu)部門及在(zai)政府(fu)部門所能辦理的業(ye)(ye)務(wu),以最大限度(du)的模擬進口(kou)商在(zai)這些部門之(zhi)間辦理進口(kou)業(ye)(ye)務(wu),
客(ke)戶管理: 一切與(yu)該出(chu)口商有(you)過(guo)聯系的(de)客(ke)戶都會被系統(tong)收(shou)錄到客(ke)戶列表中(zhong),分(fen)機會和客(ke)戶兩類
我(wo)的工作: 起(qi)草(cao)外銷(xiao)合(he)(he)同(tong)(tong)(新建外銷(xiao)合(he)(he)同(tong)(tong),狀態為0,“未發(fa)送”)管理外銷(xiao)合(he)(he)同(tong)(tong)外銷(xiao)合(he)(he)同(tong)(tong)記錄(列(lie)出已完成(cheng)合(he)(he)同(tong)(tong)列(lie)表)出口核算 起(qi)草(cao)內銷(xiao)合(he)(he)同(tong)(tong)。
與出口(kou)商配合的其(qi)它角色
進口商: 發送(song)(song)合同(tong),改證通知,寄單(dan)(T/T),發送(song)(song)裝(zhuang)船通知。
出口地銀(yin)行:信用(yong)證(zheng)通知書,交單(dan),結匯,代款,還(huan)貸 供應商:起草內銷(xiao)合同,收貨
保險公司:投保,索賠
貨代公(gong)司(si):定艙,放貨
商檢局:報檢
外(wai)匯(hui)管理(li)局(ju):備(bei)案,核消
海關:報關
國稅局:退稅
業(ye)務(wu)流程(cheng):CIF+L/C,CIF+/D/A,CIF+D/P,CIF+T/T Before shipment CIF+T/T After shipment FOB+L/C,FOB+/D/A,FOB+D/P,FOB+T/T Before shipment FOB+T/T After shipment CFR+L/C,CFR+/D/A,CFR+D/P,CFR+T/T Before shipment CFR+T/T After shipment
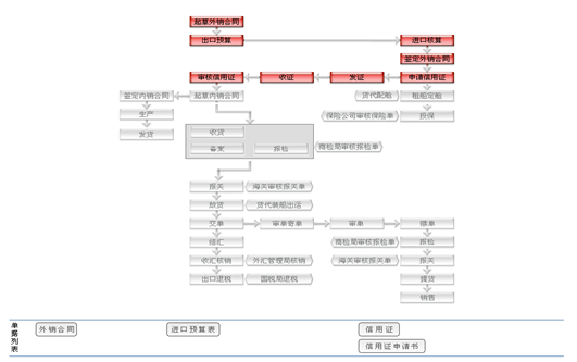
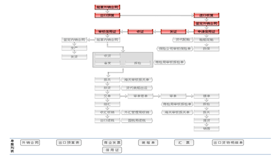
業務(wu)流(liu)程:在(zai)這里填寫和查看所(suo)需要的(de)單(dan)據。直接可(ke)在(zai)流(liu)程圖(tu)中表現。查看的(de)單(dan)據分填寫的(de)單(dan)據和收到的(de)單(dan)據
填寫(xie)的: 外(wai)銷(xiao)(xiao)合同、出口預算表、商為發票(piao)(piao)、裝箱單、匯票(piao)(piao)、內銷(xiao)(xiao)合同保險單、訂(ding)艙(cang)委托書、報檢單、出口收匯核銷(xiao)(xiao)單、報關單、一(yi)般產地證(zheng)、普惠制(zhi)產地證(zheng)
收(shou)到的:信(xin)用(yong)證、配艙回單(dan)、通關單(dan)、提單(dan)管理(li)內銷(xiao)合同 內銷(xiao)合同記錄信(xin)用(yong)證通知書 信(xin)用(yong)證 修改(gai)信(xin)用(yong)證。
出口地銀行
企業資(zi)料 :登錄到出(chu)口(kou)銀行的默認頁面就是(shi)該(gai)出(chu)口(kou)銀行的詳(xiang)細資(zi)料
貸(dai)款管(guan)(guan)理: 貸(dai)款管(guan)(guan)理是管(guan)(guan)理從進口地銀行轉入的貸(dai)款,等待出口商前來結匯
信用(yong)證管(guan)理 :信用(yong)證管(guan)理是管(guan)理進口(kou)商(shang)通(tong)過進口(kou)地(di)銀行和(he)出(chu)口(kou)地(di)銀行發送給出(chu)口(kou)商(shang)的信用(yong)證。包(bao)括收證和(he)通(tong)知兩個功能。
單(dan)證(zheng)管(guan)理:單(dan)證(zheng)管(guan)理是(shi)管(guan)理出口商(shang)通過(guo)出口地銀行和進口地銀行發送(song)給進口商(shang)的單(dan)據(ju)。包(bao)括審核(he)單(dan)據(ju)和寄單(dan)兩個(ge)功能
貸(dai)款(kuan):出(chu)口(kou)銀(yin)行的(de)貸(dai)款(kuan)功能只提供給出(chu)口(kou)商和生(sheng)產商,貸(dai)款(kuan)根(gen)據(ju)金(jin)額大(da)小收取一定的(de)利(li)息
進(jin)口商

個(ge)人設置:修改和完善個(ge)人資料。
財務(wu)管理:記錄(lu)進(jin)口(kou)商(shang)在整個(ge)業務(wu)操作過程中的(de)所有(you)費用(yong)。實時(shi)的(de)統計進(jin)口(kou)商(shang)的(de)當(dang)前資(zi)金狀況,可(ke)以清楚的(de)掌(zhang)握自己的(de)注冊資(zi)金、當(dang)前資(zi)金、商(shang)品折算、銀行代款、利潤。
貿易助手: 在進口商操(cao)作(zuo)業(ye)務的(de)過程中(zhong)實時的(de)提醒(xing)如:新郵件(jian),未簽署合同,出口商發來的(de)改證信(xin)息,贖單通知(zhi)等(deng)信(xin)息。
庫存管理:查(cha)看自(zi)己(ji)的(de)庫存情(qing)況。
客(ke)戶管(guan)理:客(ke)戶管(guan)理進口公(gong)司用來管(guan)理有業務往來的出口公(gong)司及相(xiang)關的業務信息。
我的工作:進口核(he)算、管理合同(合同列(lie)(lie)表,列(lie)(lie)出狀態為1,2,3,4的外銷(xiao)合同記(ji)錄(lu)。“需(xu)要確認(ren)”,“修改未發送(song)”,“等待賣方簽署(shu)”,“履約(yue)中”)、合同記(ji)錄(lu)(列(lie)(lie)出已完成的合同列(lie)(lie)表)、查(cha)看(kan)信用證(zheng)、查(cha)看(kan)改證(zheng)通知、商品銷(xiao)售。
與進口(kou)商配合的(de)角色(se)
進口地銀行:
信用(yong)證記錄(lu),申請信用(yong)證,改(gai)證,贖(shu)單(dan),貸款,還貸,電匯,承兌
保險(xian)公司:投保,索賠
貨代(dai)公司:訂(ding)艙(cang),提貨
商檢局:報檢
海關:報關
業務流程:CIF+L/C,CIF+/D/A,CIF+D/P,CIF+T/T Before shipment CIF+T/T After shipment FOB+L/C,FOB+/D/A,FOB+D/P,FOB+T/T Before shipment FOB+T/T After shipment CFR+L/C,CFR+/D/A,CFR+D/P,CFR+T/T Before shipment CFR+T/T After shipment
業(ye)務流(liu)程(cheng)(cheng): 在(zai)這里填寫和(he)(he)查看所需要的單(dan)(dan)據(ju)。直(zhi)接可在(zai)流(liu)程(cheng)(cheng)圖中表(biao)現。查看的單(dan)(dan)據(ju)分填寫的單(dan)(dan)據(ju)和(he)(he)收到的單(dan)(dan)據(ju)。
填寫的: 進口預(yu)算表(biao)、信用證申請書、保險單(dan)、訂艙委托書、報檢單(dan)、報關單(dan)
收到(dao)的:外(wai)銷合同、商業(ye)發票(piao)、裝箱單、提單、匯(hui)票(piao)、一般產地證、普惠制產地證
進口地銀行
企業資料(liao):登錄到(dao)進口銀行的(de)(de)默(mo)認頁面就是該進口銀行的(de)(de)詳細資料(liao)。
貸款(kuan)(kuan)管理:在L/C和D/P付(fu)款(kuan)(kuan)方式下(xia),進(jin)口(kou)商付(fu)款(kuan)(kuan)贖單后將貨款(kuan)(kuan)打(da)入進(jin)口(kou)地(di)銀行(xing),進(jin)口(kou)地(di)
銀行(xing)將(jiang)單據交給進口(kou)商之(zhi)后,再將(jiang)收到(dao)的(de)貨款及時(shi)轉帳給出口(kou)地銀行(xing)。
信用證(zheng)申(shen)請(qing)(qing)書管理(li):信用證(zheng)申(shen)請(qing)(qing)書是指在L/C付款(kuan)方式下,進口(kou)商(shang)要(yao)向進口(kou)地銀申(shen)請(qing)(qing)信用證(zheng)時所填寫的(de)單(dan)據,在這(zhe)里列出(chu)的(de)是已經審核(he)通過(guo)并已經發放了信用證(zheng)的(de)申(shen)請(qing)(qing)書。
信(xin)用證(zheng)管(guan)(guan)理:信(xin)用證(zheng)管(guan)(guan)理包括(kuo)開證(zheng),發證(zheng),改證(zheng)三個功(gong)能。開證(zheng)是根(gen)據(ju)進(jin)口商提(ti)交(jiao)的(de)證(zheng)用證(zheng)申(shen)請書開立相應的(de)信(xin)用證(zheng)
單證管(guan)理:在(zai)L/C、D/A、D/P三種付(fu)款方式下(xia),出(chu)口(kou)(kou)商(shang)要(yao)(yao)將進口(kou)(kou)商(shang)要(yao)(yao)求提交的單據經(jing)出(chu)口(kou)(kou)地(di)銀(yin)行(xing)發送到進口(kou)(kou)地(di)銀(yin)行(xing),再由(you)進口(kou)(kou)地(di)銀(yin)行(xing)照要(yao)(yao)求將單據轉送到進口(kou)(kou)商(shang)
貸款(kuan):進口(kou)地銀行只處(chu)理進口(kou)商的貸款(kuan)申請和還款(kuan)操作(zuo)。
生產商

輔助角色
1、保(bao)(bao)(bao)險(xian)公(gong)司(si):分進口(kou)地(di)保(bao)(bao)(bao)險(xian)公(gong)司(si)和出口(kou)地(di)保(bao)(bao)(bao)險(xian)公(gong)司(si)
2、商檢局(ju):進口(kou)地(di)商檢局(ju)和出口(kou)地(di)商檢局(ju)
3、海關(guan):進口(kou)(kou)地(di)海關(guan)和出口(kou)(kou)地(di)海關(guan)
4、外匯管理局(ju):出口(kou)收匯核(he)銷單(dan)與進(jin)口(kou)付(fu)匯核(he)銷單(dan)
5、貨代(dai):訂艙處(chu)理、裝(zhuang)船出運(yun)
6、國稅局:出口產品退(tui)(免)稅
使學(xue)(xue)生熟悉(xi)和了解(jie)外貿實務(wu)的具體操作程序,從(cong)而(er)增強一些感性(xing)認(ren)識并從(cong)中進一步了解(jie)、鞏(gong)固和深化已學(xue)(xue)過的理論、方法,提高發現問題(ti)、分析問題(ti)和解(jie)決問題(ti)的能力(li)。
學生在思沃商貿網上(shang)進行國(guo)際貨物買(mai)賣實務(wu)的(de)(de)具(ju)(ju)體(ti)操作,能很快地熟練運(yun)用(yong)進出口的(de)(de)成(cheng)本核(he)算、詢盤(pan)、報(bao)盤(pan)、還盤(pan)等(deng)各種基本技巧,熟悉國(guo)際貿易的(de)(de)物流、資金流和業務(wu)流的(de)(de)運(yun)作方式,體(ti)會國(guo)際貿易中不同當事人(ren)的(de)(de)不同地位、面臨(lin)的(de)(de)具(ju)(ju)體(ti)工作和互動關系(xi)
學(xue)會外貿公(gong)司利用各(ge)種方式控制成本以達到利潤最大化的思路(lu),了解(jie)供求平(ping)衡、競爭等宏觀經濟現(xian)象,并且學(xue)會合理地利用。
教師通(tong)過在網(wang)站發(fa)布新聞、調整(zheng)商品成(cheng)本和價格、調整(zheng)匯率(lv)(lv)、業務(wu)費用、海運(yun)費、保險(xian)費率(lv)(lv)及突發(fa)事件的發(fa)生概率(lv)(lv)等方(fang)式對國際貿易環境實(shi)施宏觀(guan)調控,讓學(xue)生在實(shi)習中充分發(fa)揮主觀(guan)能動性,真(zhen)正掌握(wo)和吸收課堂中所學(xue)的知識,為(wei)將(jiang)來步(bu)入工(gong)作崗位打下良(liang)好基礎










1、軟件(jian)運行環(huan)境:服務器:操作系統(tong)為(wei)Windows2003/ windows 7,后臺數據庫為(wei)SQL Server2005,IIS為(wei)5.0以(yi)上版本 客戶端:操作系統(tong)為(wei)Windows2000/2003/NT/XP ,IE為(wei)6.0或(huo)8.0版本、flash播放器版本9.0以(yi)上
2、在(zai)服(fu)務(wu)器(qi)上安裝本軟件(jian),用戶(hu)(hu)端可通過相連的局域網(wang)或互聯 網(wang)訪問服(fu)務(wu)器(qi)應(ying)用本軟件(jian)。系統基于B/S架構(gou)和(he).只需安裝在(zai)服(fu)務(wu)器(qi)上,客(ke)戶(hu)(hu)端訪問無限制。
3、簡捷高(gao)效的三方管理(li)界面(mian),由管理(li)員端系(xi)(xi)(xi)統、教師端系(xi)(xi)(xi)統、學生端系(xi)(xi)(xi)統組(zu)成.
4、思沃國(guo)際(ji)貿易實(shi)訓(xun)系(xi)(xi)統通過歸納和(he)(he)總結整(zheng)個國(guo)際(ji)貿易的(de)流(liu)(liu)程和(he)(he)慣例,在互(hu)聯網上建立幾近真實(shi)的(de)國(guo)際(ji)貿易環境,直接切(qie)入不(bu)同(tong)(tong)當(dang)事(shi)人所面對(dui)的(de)不(bu)同(tong)(tong)工作。幫(bang)助學生或(huo)者(zhe)培訓(xun)對(dui)象把握整(zheng)個業務過程,通過不(bu)同(tong)(tong)當(dang)事(shi)人角色的(de)扮演(出口商、進(jin)口商、生產商(工廠(chang))、進(jin)口銀行(xing)(xing)、出口銀行(xing)(xing)、保險(xian)公司、商檢局(ju)(ju)、海關、外(wai)匯管理局(ju)(ju)、貨代、國(guo)稅局(ju)(ju))充(chong)分掌握各種業務技巧,熟悉(xi)和(he)(he)體(ti)會客(ke)戶、生廠(chang)商、銀行(xing)(xing)和(he)(he)政府機構的(de)互(hu)動關系(xi)(xi),真正了解國(guo)際(ji)貿易的(de)物流(liu)(liu)、資金流(liu)(liu)和(he)(he)業務流(liu)(liu)的(de)運(yun)作方(fang)式
5、涵蓋(gai)以(yi)下(xia)各種方式的進出口流程實訓:CIF/CIP、CFR/CPT、FOB/FCA方式;信用證、電匯、托收以(yi)及(ji)(ji)混合方式;海(hai)運、空運以(yi)及(ji)(ji)海(hai)空聯運;一般貿易(yi)、加(jia)工(gong)貿易(yi)等(deng)
主要業務流程:CIF+L/C,CIF+/D/A,CIF+D/P,CIF+T/T Before shipment CIF+T/T After shipment FOB+L/C,FOB+/D/A,FOB+D/P,FOB+T/T Before shipment FOB+T/T After shipment CFR+L/C,CFR+/D/A,CFR+D/P,CFR+T/T Before shipment CFR+T/T After shipment
6、學生(sheng)在軟(ruan)件中可(ke)(ke)仿真模擬進(jin)(jin)、出(chu)口公司進(jin)(jin)行國際(ji)貿易交(jiao)易,貿易磋商、簽(qian)訂合同、進(jin)(jin)出(chu)口許可(ke)(ke)證(zheng)申請、產地證(zheng)明、審(shen)證(zheng)改證(zheng)、開具(ju)商業發票、貨物托運(yun)、商品投保(bao)、報關、報驗、制單結(jie)匯(hui)、審(shen)單付匯(hui)、業務善后、發送單證(zheng)等(deng)(deng)環節可(ke)(ke)得(de)到充分的鍛煉和(he)運(yun)用。集成類似于alibaba商貿網的業務交(jiao)流平(ping)(ping)臺。包含(han)大(da)量供求(qiu)信息和(he)基礎數(shu)據 ,進(jin)(jin)口商與出(chu)口商在平(ping)(ping)臺發生(sheng)交(jiao)互,能很快地熟(shu)練運(yun)用進(jin)(jin)出(chu)口的成本核算、詢(xun)盤(pan)、報盤(pan)、還盤(pan)等(deng)(deng)各種基本技(ji)巧
7、可(ke)以配置進(jin)口(kou)(kou)(kou)商(shang)(shang)(shang)、出口(kou)(kou)(kou)商(shang)(shang)(shang)、進(jin)口(kou)(kou)(kou)地(di)銀(yin)行、出口(kou)(kou)(kou)地(di)銀(yin)行、國稅局(ju)、海(hai)關(guan)、商(shang)(shang)(shang)檢局(ju)、保險公司、貨(huo)代(dai)公司、外匯管理局(ju)等相(xiang)關(guan)參數和業務,在實訓過程中可(ke)以分(fen)(fen)組、分(fen)(fen)角色(se)進(jin)行互動(dong)、交(jiao)互式訓練。角色(se)扮演:出口(kou)(kou)(kou)商(shang)(shang)(shang)、進(jin)口(kou)(kou)(kou)商(shang)(shang)(shang)、生(sheng)產商(shang)(shang)(shang)(工廠)、進(jin)口(kou)(kou)(kou)銀(yin)行、出口(kou)(kou)(kou)銀(yin)行、保險公司、商(shang)(shang)(shang)檢局(ju)、海(hai)關(guan)、外匯管理局(ju)、貨(huo)代(dai)、國稅局(ju)
8、教師為參加實習(xi)的(de)學生(sheng)(sheng)分(fen)配角色,設定(ding)實習(xi)評(ping)分(fen)標準、實時監控學生(sheng)(sheng)的(de)操作,并且(qie)對于模(mo)擬貿易中發生(sheng)(sheng)的(de)糾紛(fen)進行仲裁(cai),最終利用評(ping)分(fen)系統(tong)對學生(sheng)(sheng)的(de)實習(xi)成(cheng)(cheng)果給予評(ping)定(ding),教師通(tong)過(guo)在網站發布新聞、調整商品成(cheng)(cheng)本和價格、調整匯率、業務費用、海(hai)運費、保險費率及(ji)突發事件的(de)發生(sheng)(sheng)概(gai)率等方式對國際(ji)貿易環境實施宏觀(guan)調控,讓學生(sheng)(sheng)在實習(xi)中充(chong)分(fen)發揮主觀(guan)能動(dong)性
9、在線(xian)跟蹤模(mo)塊主要記(ji)錄(lu)(lu)了(le)該教(jiao)師(shi)下所有(you)學(xue)生(sheng)操作案例(li)的記(ji)錄(lu)(lu)。教(jiao)師(shi)可(ke)以查看到扮演任何角(jiao)色的每(mei)個學(xue)生(sheng)每(mei)一個交(jiao)易(yi)(yi)操作。系統模(mo)擬了(le)國際貿易(yi)(yi)業務涉及的多種機構(gou)(商檢(jian)局(ju)、海關、外匯管理局(ju)、國稅局(ju)等(deng))的功能,學(xue)生(sheng)通過軟件的實訓,可(ke)以了(le)解(jie)不同(tong)機構(gou)在國際貿易(yi)(yi)業務流(liu)程中(zhong)的作用